SKG123Q是一款高性能的、多系统导航定位模块,模块能同时支持GPS、GLONASS、GALILEO、BDS3和QZSS的卫星接收模块,并使定位更快,精度更高,产品性能更可靠。
该模组以其卓越性能,可以为车载和便携式手持等定位终端产品的制造提供了高灵敏度、高精度、低成本的定位、导航等解决方案,能满足专业定位的严格要求与个人消费需要。
外形尺寸紧凑,兼容市场上国际主流导航定位模块,采用 SMD 焊盘,支持标准取放及回流焊接。
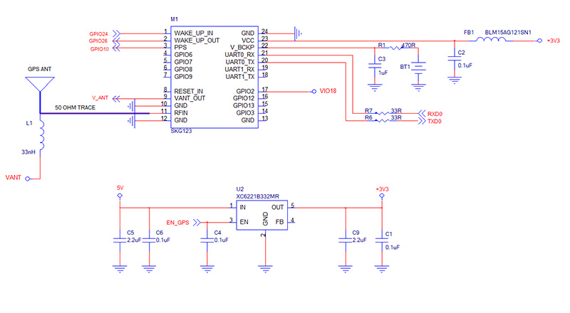
L1单频北斗三号定位模块SKG123Q参考电路

汽车导航
个人导航设备
汽车保全系统
车辆监控
参数 | 描述 | 性能指标 |
电压 | 3.0~3.6V | |
射频输入 | 频率 | GPS/QZSS :L1C/A |
驻波比 | ≤1.5 | |
输入阻抗 | 50Ω±10% | |
天线增益 | 0~32dB | |
物理尺寸 | 16.0*12.2*2.4(单位:mm) | |
数据接口 | 1个UART, TTL电平,波特率1200~460800bps可调,默认115200 | |
天线检测 | 可支持天线馈电,需外置天线检测电路 | |
首次定位时间TTFF | 冷启动 | ≤32s |
热启动 | ≤1s | |
重捕获 | ≤1s | |
灵敏度 | 跟踪 | -165dBm |
捕获 | -148dBm | |
精度 | 定位 | GNSS Open-Sky CEP<2.5m |
速度 | GNSS 0.1m/s | |
动态性能 | 速度 | 515m/s |
加速度 | 4g | |
高度 | 18000m | |
PPS | 支持,精度 20ns | |
数据更新率 | 1Hz~10Hz,默认1Hz | |
导航数据格式 | NMEA 0183 V4.1版 | |
消息类型 | 参数名 | 默认配置 | 说明 |
NMEA 消息 | GGA(定位数据信息) | 1 | 1Hz 输出 |
GLL(地理定位信息) | 1 | 1Hz 输出 | |
GSA(当前卫星信息) | 1 | 1Hz 输出 | |
GSV(可见卫星信息) | 1 | 1Hz 输出 | |
RMC(推荐定位信息) | 1 | 1Hz 输出 | |
VTG(地面速度信息) | 1 | 1Hz 输出 | |
ZDA(时间和日期信息) | 1 | 1Hz 输出 | |
SKG123Q模块默认支持:GPS/QZSS :L1C/A;GLONASS: L1;BeiDou: B1I,B1C;GALILEO: E1 | |||
标识符/Identifier | 数据类型/Data type |
GB | 北斗模式/ Beidou Model |
GP | GPS模式/ GPS Model |
GL | GLONASS模式/ GLONASS Model |
GA | GALILEO模式/ GALILEO Model |
GN | 多模模式/ Dual-mode Model |
支持BDS3、GPS、GLONASS、Galileo、QZSS、SBAS系统
极快的TTFF:冷启动小于32s;热启动小于1s
支持A-GPS
工业级标准
超小尺寸:16.0x12.2x2.4mm
符合RoHS,FCC,CE标准
获得最快的定位时间
弱信号下较好的定位精度和位置有效性
优越的质量和可靠性