SKG122GR是一款高性能的、双频多系统导航的RTK定位模块,支持新一代的北斗三号信号体制。模块能同时支持GPS、北斗、GALILEO、QZSS和SBAS的卫星接收模块,L1+L5双频的定位使定位具备高灵敏性,高精度,产品性能更可靠。
该模组集成了内部RTK解算算法,结合RTK服务可实现厘米级定位。通过配置可以使模组变为移动站。能满足专业定位的严格要求与个人消费需要。
外形尺寸紧凑,兼容市场上国际主流导航定位模块,采用SMD焊盘,支持标准取放及回流焊接。
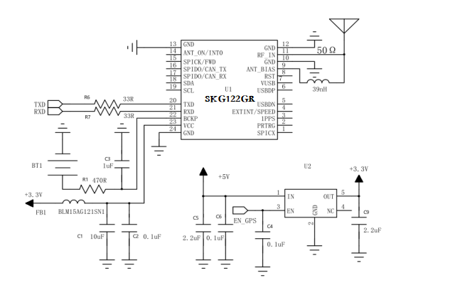
SKG122GR参考电路

SKG122GR搜星图

汽车导航
电子消费类导航
车辆管理
参数 | 描述 | 性能指标 |
电压 | 3.0~3.6V | |
GNSS追踪通道 | 40 | |
射频输入 | 频率 | GPS/QZSS :L1CA, L1C,L5 |
驻波比 | ≤1.5 | |
输入阻抗 | 50Ω±10% | |
天线增益 | 0~32dB | |
物理尺寸 | 16.0*12.2*2.4(单位:mm) | |
数据接口 | 1个UART, TTL电平,波特率1200~460800bps可调,默认115200 | |
首次定位时间TTFF | 冷启动 | ≤28s |
热启动 | ≤1s | |
重捕获 | ≤1s | |
RTK收敛时间 | <10S | |
灵敏度 | 跟踪 | -167dBm |
捕获 | -148dBm | |
精度 | 定位 | Open-Sky CEP=2.5m |
SBAS | 2.0m CEP | |
D-GNSS | <1.0 CEP | |
RTK | 1.5cm+1ppm(H) | |
6.5cm+1ppm(V) | ||
速度 | 0.1m/s | |
时间精度1pps | 25ns | |
动态性能 | 速度 | 515m/s |
加速度 | 4g | |
PPS | 支持,精度25ns | |
数据更新率 | PVT | MAX 5Hz |
RTK | MAX 5Hz | |
导航数据格式 | NMEA 0183 Protocol Ver. 4.00/4.10, | |
安全检测 | 内置天线短路保护,开路检测 | |
工作温度 | -40℃~+85℃ | |
存储温度 | -40℃~+85℃ | |
符合标准 | RoHS以及REACH标准 | |
消息类型 | 参数名 | 默认配置 | 说明 |
NMEA 消息 | RMC | 1 | 1Hz 输出 |
GGA | 1 | 1Hz 输出 | |
GSA | 1 | 1Hz 输出 | |
GSV | 1 | 1Hz 输出 | |
ZDA | 1 | 1Hz 输出 | |
GST | 1 | 1Hz 输出 | |
SKG122GR模块默认支持 | |||
支持BDS、GPS、Galileo、QZSS和SBAS系统
同时跟踪卫星数量达40颗
极快的TTFF:冷启动小于28s;热启动小于1s
集成RTK实时动态技术,可实现厘米级定位精度
支持多频多系统高精度原始数据输出,便于第三方集成
高性价比的高精度GNSS解决方案
内置有源天线保护功能
工业级标准
小尺寸:16.0x12.2x2.4mm
符合RoHS,FCC,CE标准
优越的质量和可靠性