SKG123NT是一款面向时间同步领域的高性能GNSS授时模块,模块包含高性能的同时支持GPS、北斗、GLONASS、Galileo、QZSS的卫星接收机芯片、支持L1+L5双频定位,具有定位、定时功能及自主完好性监测功能,提供1PPS(1 Pulse Per Second)秒脉冲信号和高达10Hz的PVT信息输出。在位置保持的情况下,1颗星也能提供PPS。
SKG123NT提供高精度的1PPS时标信号,其精度优于2ns(95%,PDOP≤4),用户可通过时延设置命令调整1PPS相位,也可以通过指令打开闰秒标志位。当授时有效后,NEMA和PPS信号相关联。
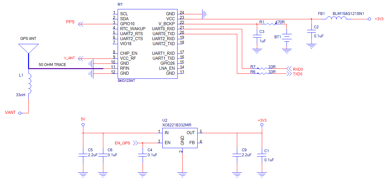
L1+L5双频GNSS授时模块SKG123NT参考电路

电力高精度授时
个人授时设备
基站高精度授时
其他高精度授时
参数 | 指标 | ||
接收机类型 | L1 | 1602 MHz | GLONASS L1OF |
1575.42 MHz | GPS L1CA | ||
1561.098 MHz | BeiDou B1l | ||
L5 | 1176.45 MHz | GPS L5 | |
TTFF | 冷启动:28s | ||
温启动:28s | |||
热启动:1s | |||
辅助启动:5s | |||
灵敏度 | 跟踪定位:-165dBm | ||
重捕获:-160dBm | |||
冷启动:-148dBm | |||
温启动:-148dBm | |||
热启动:-156dBm | |||
水平定位精度 | 自主定位:1.2m | ||
SBAS:1m | |||
授时精度 | RMS:2ns | ||
速度精度 | 0.05m/s | ||
航向精度 | 0.3degrees | ||
操作限制 | 动态<=4g | ||
高度<=50,000m | |||
速度<=500m/s | |||
支持多系统,多频段
支持L1+L5双频定位
支持PPS延时调整
在位置保持的情况下,1颗星也能提供PPS
±2ns高精度脉冲(PPS)
PPS与NMEA相关联
支持RTCM2.3-3.3协议
复杂环境亚米级导航
工业级标准
尺寸: 16x12mm(长x宽)
符合RoHS, FCC, CE