SKG122ER是一款高性能的RTK导航定位模块,模块能同时支持GPS、北斗、GLONASS、GALILEO、QZSS和SBAS的卫星接收模块,拥有定位快,精度高,产品性能可靠的优点。
该模组集成了内部RTK解算算法,结合RTK服务可实现厘米级定位。通过配置可以使模组变为移动站。能满足专业定位的严格要求与个人消费需要。
外形尺寸紧凑,兼容市场上国际主流导航定位模块,采用SMD焊盘,支持标准取放及回流焊接。
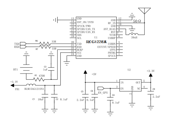
SKG122ER参考电路

SKG122ER搜星图

汽车导航
个人导航设备
汽车保全系统
车辆监控
参数 | 描述 | 性能指标 |
电压 | 3.0~3.6V | |
GNSS追踪通道 | 40 | |
射频输入 | 频率 | GPS/QZSS :L1CA |
驻波比 | ≤1.5 | |
输入阻抗 | 50Ω±10% | |
天线增益 | 0~32dB | |
物理尺寸 | 16.0*12.2*2.4(单位:mm) | |
数据接口 | 1个UART, TTL电平,波特率1200~460800bps可调,默认115200 | |
天线检测 | 具备天线检测功能 | |
首次定位时间TTFF | 冷启动 | ≤28s |
热启动 | ≤1s | |
重捕获 | ≤1s | |
灵敏度 | 跟踪 | -162dBm |
捕获 | -148dBm | |
精度 | GNSS定位 | Open-Sky CEP=2.5m |
RTK | 2.5cm+1ppm(H) | |
D-GNSS | <1m CEP | |
1PPS | 20ns | |
速度 | 0.1m/s | |
动态性能 | 速度 | 515m/s |
加速度 | 4g | |
高度 | 18000m | |
数据更新率 | Maximum 20Hz | |
导航数据格式 | RTCM2.3-3.3 | |
消息类型 | 参数名 | 默认配置 | 说明 |
NMEA 消息 | RMC | 1 | 1Hz 输出 |
GGA | 1 | 1Hz 输出 | |
GSA | 1 | 1Hz 输出 | |
GSV | 1 | 1Hz 输出 | |
ZDA | 1 | 1Hz 输出 | |
GST | 1 | 1Hz 输出 | |
SKG122ER模块默认支持 GPS/QZSS :L1CA GLONASS: L1 BeiDou: B1I GALILEO: E1 | |||
支持BDS、GPS、GLONASS、Galileo、QZSS系统
极快的TTFF:冷启动小于28s;热启动小于1s
高度集成RTK,可实现厘米级定位精度
内置有源天线保护功能
工业级标准
超小尺寸:16.0x12.2x2.4mm
符合RoHS,FCC,CE标准
获得最快的定位时间
弱信号下较好的定位精度和位置有效性
优越的质量和可靠性