为满足车载导航,手持终端,安防监控,仪器仪表等米级定位精度的室外定位应用,SKYLAB继华大方案的SKG122S,SKG122Y之后,新推出一款支持IRNSS,支持B1I北斗三号定位,且数据刷新频率可输出1Hz到25Hz的L1+L5双频多模定位模块SKG8212。快来和SKYLAB小编一起认识这款16*12经典SMD贴片邮票孔封装,且与SKG12系列PIN-TO-PIN兼容的北斗模块吧!
L1+L5双频多模定位模块SKG8212
SKG8212是一款工业级、高性能的卫星定位模块,模块能够同时支持L1+L5频段,并且能同时支持全球全部卫星定位系统:GPS、BDS、GLONASS、GALILEO、QZSS、IRNSS,支持SBAS。SKG8212模块输出常见的NMEA 0183协议,例如:GPGGA、GPRMC,GPGSV, GPGSA。模块启动时间短,定位精度高,可靠性强,可以为车载和便携式手持等定位终端产品的制造提供了高灵敏度、高精度、低成本的定位、导航等解决方案,能满足专业定位的严格要求与个人消费需要。
SKG8212模块支持输出1Hz到25Hz的数据刷新频率,默认频率为1Hz。在开放天空环境下,双频自主定位的水平定位精度≤1.5m,SBAS辅助定位模式CEP≤1.0m。28s的冷启动时间,-163dBm跟踪灵敏度将定位覆盖扩展到城市峡谷和茂密的树林环境中。SKG8212 提供非常精准的时间脉冲 PPS 信号,PPS 信号可为外部系统提供授时功能,脉冲宽度可调,精度20ns。
SKG8212模块的输入电压VCC范围为3.0 V~ 3.6V,功耗值为41mA(3.3V),睡眠模式下功耗值为22μA。
SKG8212模块使用UART接口,可提供全双工、异步串行通信,波特率可达6 Mbps,默认波特率为115200bps。支持5/6/7/8位数据,以及偶数、奇数或无奇偶校验。支持数据传输、固件升级功能,输入、输出信号类型为 LVTTL 电平。
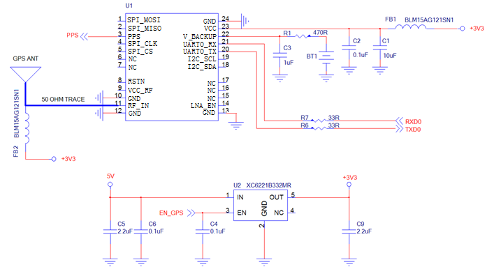
L1+L5双频多模定位模块SKG8212的参考电路

上文提到的L1+L5双频多模定位模块SKG8212已小批试样,可满足定位系统LBS、车载导航、行车记录仪、执法仪、高清摄像机、测量测绘、手持设备、智慧农业等应用的双频定位,北斗三号定位,支持印度系统等米级定位需求。更多L1+L5双频多模定位模块SKG8212参数特性可访问SKYLAB官网(www.skylab.com.cn)-北斗模块(多模)-双频定位模块-SKG8212产品页面,有详细产品介绍,产品参数及规格书;也可戳SKYLAB官网右侧客服QQ或企业微信。
